shortlist
A mobile website for online event booking. Explore the Quick Compare feature for fast and reliable vendor evaluation.
Project Context
7 month span. I was the primary UX researcher and UI designer, responsible for key deliverables such as:
Foundational Research (Participant recruitment, user interviews, competitive analysis)
Research Synthesis (User personas, user scenarios, empathy maps, affinity mapping)
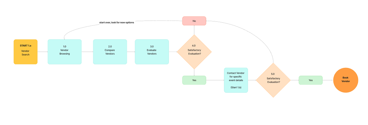
Information Architecture & Flows (User Flows, Key Feature Prioritization)
Testing & Iterations (Lo-fi wireframes, prototyping, user testing)
Branding (Logo, icons, brand style tile)
Final handoff (UI component set, final iterations, hi-fidelity prototype)
“The fact that reviews can be so powerful has also created a strong incentive to manipulate them.”
Dina Mayzlin, Professor of Marketing USC Marshall School of Business, 2024.
Up until the 2016 Consumer Review Fairness Act, companies could still freely pay for positive reviews online.
Since post Covid-19, there’s been a resurgence with in-person events. Unfortunately, event planners struggle to discern between real or fake vendor reviews, hindering their ability to make informed decisions prior to booking for their events online.
Hypothesis:
Event planners need more transparency and trustworthiness similar to in-person recommendations in order to make confident decisions booking vendors.
Research & Pivots
It became very apparent while interviewing planners there was a difference between evaluating reviews and reviewers/review sources.
Targeted survey questions clarified evaluation patterns by highlighting planners’ confidence in vendor selection.
Differentiating these dynamics of trust made for a more complex exploration, but recognizing where those boundaries were early on in the process proved to be significant in organizing the three pivotal insights.
Methods Used:
Affinity Maps
User Interviews
User Survey
SWOT Comparison
spoilers:
Results actually proved initial assumptions to be misaligned, and insights were redirected into a new foundation on which concepts could be built upon.
Assumption #1
After user interviews, there were mixed perspectives on assessing vendor reliability, focused questions on a new pool of user participants. Evaluating Vendors as an Event Planner, User Survey 2025.
Assumption #2
-
Insight: Users depend less on who posted the reviews, and more on a holistic balance of both positive and negative feedback for users to discern for themselves.
Redirection: Planners rely on a balance of perspectives.
User interview pull quote, Abby M., April 2025.
Assumption #3
-
Insight: Users trust relatable review content.
Review evaluation isn’t dependent on the source as much as it is dependent on how relatable the content of the review is to their specific event.
Redirection: Planners trust reviews when contextually relevant to their needs.
Survey answer shows planners feel more confident having a relational connection with an industry peer, over a simulated guest experience to evaluate a vendor’s quality. Evaluating Vendors as an Event Planner, User Survey 2025.
-
Insight: Users value industry level opinions.
If reviews weren’t available, users feel confident evaluating the quality of a vendor by speaking with them or other industry peers.
Redirection: Without reviews, planners can build confidence and trust when connected directly with vendors.
Initial hypothesis
Event planners need more transparency and trustworthiness similar to in-person recommendations in order to make confident decisions booking vendors.
Assumption Summary:
Personal recommendations, verifiable reviews, and unbiased, guest opinions held more trust and value for planners booking vendor decisions online.
redirected focus
How might we help planners cut through irrelevant reviews and highlight balanced evaluations, to support confident booking decisions?
Insight Discovery:
Balanced reviews, contextual relevance, and direct connection with an industry voice are the key influences for event planners booking vendors online.
Pain Points help pin point users
After these three “hinges” were identified and organized into three key targets:
Reliability
Relatability
Inside Insight
They could be utilized in refining who is most likely to value a change in their booking process.
To
